Foreword
Plants rely on their innate immune system to defend against pathogenic microorganisms. Calcium signaling is a core driver of plant triggered immunity (PTI), and the cyclic nucleotide-gated channel (CNGC) family is the main channel for calcium influx. However, the precise regulation of their protein stability and channel activity, especially how post-translational modifications synergistically control CNGCs, is not yet fully understood.
A team from the College of Agriculture and Biotechnology at Zhejiang University published a study entitled "BIK1-mediated phosphorylation and SCF^SKIP31-mediated ubiquitination coordinately control CNGC3 homeostasis and activity to fine-tune plant immunity" in *Molecular Plant* (IF=24.1/Q1).

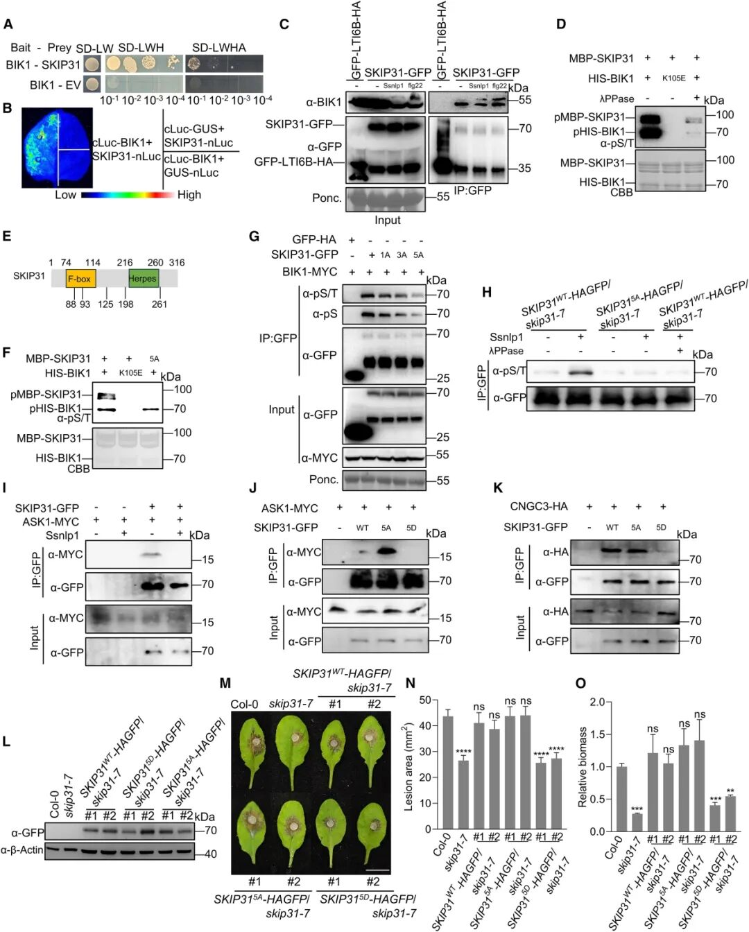
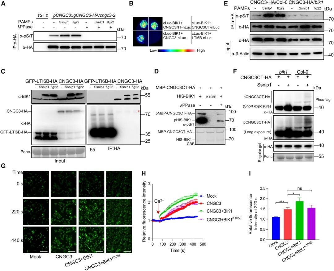
This study reveals the molecular mechanism by which Arabidopsis thaliana BIK1 kinase and SKIP31 ubiquitin ligase synergistically regulate the activity and stability of calcium channel CNGC3 through phosphorylation and ubiquitination, thereby enhancing plant resistance to sclerotinia stem rot and providing a new target for crop disease resistance breeding.
Research Breakthrough
Experiments such as IP/Co-IP, phosphorylation detection, and ubiquitination detection were performed using HA tag Nanoselector Magnetic beads (Code: 003-101-003) and GFP Nanoselector Magnetic beads (Code: 019-101-003).


Nanoselector Introduction
Nanoselector uses nanobodies to specifically couple to a solid support, ensuring they are not easily disrupted or detached under various conditions during IP/CoIP experiments, thus eliminating the influence of light and heavy chains on the elution products. Neither Western blotting nor MS is affected by traditional light and heavy chain interference, allowing for easy identification of proteins specifically binding to GFP fusion proteins.
Why Nanoselector Magnetic Beads?
High Loading (10 times): Nano body’s molecular weigh is only one of tenth compared with the convention antibody, which can be coupled to solid phase media at a high density and increasing the loading capacity greatly , 10uL beads can bind 10~20ug of protein.
Easier – No Light and heavy chain interference: Nanoselector is developed for the method of site-specifically coupling nanoantibodies to a solid phase carrier which will not be destroyed or detached under various conditions in IP/CoIP experiments, therefore, the he eluted product is not affected by light and heavy chains. Whether it is western blot or MS, there is no interference from traditional light and heavy chains, so it is easy to identify proteins that specifically bind to GFP fusion proteins.
Faster (2H): Nanoselector series products can bind to the target protein quickly because of VHH has the high affinity (ranging from nM to pM), which shortens the traditional 2 days to less than 2 hours, Short incubation times 5-30 min(-4) it can also keep the results stable and reproducible.
Lower cost - No need primary antibody: Nanoselector series products can bind to the target protein quickly because of VHH has the high affinity (ranging from nM to pM), which shortens the traditional 2 days to less than 2 hours, Short incubation times 5-30 min(-4) it can also keep the results stable and reproducible.
More stability: Nanoselector has extremely high stability because of the simple structure , which can remains stable at 70℃. It can work in physiologically concentrated salt ion solutions, moreover, GFP Nanoselector can tolerate harsh environments such as high salt, acid and alkali.

Learn More
Visit www.alpvhhs.com to explore Nanoselector Magnetic Beads and discover how nanobody technology can elevate your IP, Co-IP, and proteomics workflows.