EN

Anti-Alpaca BCMA, AlpHcAbs® Rabbit IgG antibody

Anti-Alpaca BCMA, AlpHcAbs® Rabbit IgG antibody
Anti-Alpaca BCMA, AlpHcAbs® Rabbit IgG antibody
Anti-Alpaca BCMA, AlpHcAbs® Rabbit IgG antibody

Details and Advantages

Code: 087-201-001

Size: 100ug / 1mg

Applications: Flow Cyt,ELISA

Specificity: Alpaca BCMA

Conjugate: Unconjugated

Advantages:

  • High lot-to-lot consistency

  • Increased sensitivity and higher affinity

  • Animal-free production

Product Detail

Description:

Anti-Alpaca BCMA, AlpHcAbs® Rabbit IgG antibody is designed for detecting alpaca BCMA specifically. Anti-Alpaca BCMA, AlpHcAbs® Rabbit IgG antibody is a monoclonal, recombinant, rabbit IgG antibody. Based on flow cytometer and ELISA, Anti-Alpaca BCMA, AlpHcAbs® Rabbit IgG antibody detects the alpaca BCMA selectively, no reactivity with other proteins.

Immunogen: Alpaca BCMA
Host: Rabbit
Isotype: Rabbit IgG
Conjugate: Unconjugated
Specificity: Alpaca BCMA
Cross-Reactivity: Highly selective for alpaca BCMA
Purity: Recombinant Expression and Affinity purified
Concentration: 1mg/ml
Formation: Liquid, 10mM PBS (pH 7.5), 0.05% sucrose, 0.1% trehalose, 0.01% proclin300, 50% Glycerol
Storage: Store at -20 °C, (Avoid freeze / thaw cycles)


Background:

The protein encoded by this gene is a member of the TNF-receptor superfamily. This receptor is preferentially expressed in mature B lymphocytes, and may be important for B cell development and autoimmune response.


Applications

ELISA: 1:5000 -1:20000
Flow Cyt: 1:200-1:1000

Dilution factors are presented in the form of a range because the optimal dilution is a function of many factors, such as antigen density, permeability, etc. The actual dilution used must be determined empirically.

FAQ

Citations

Consult

Contact

Telephone:

+86 138 8067 6215

Address:

Building 16, No.99 Haiwang Road, Wenjiang, Chengdu, China 611130

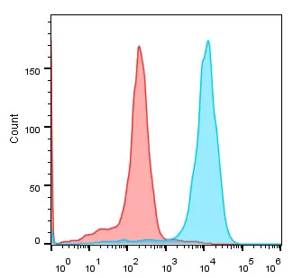
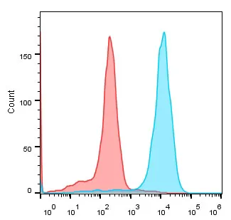
FACS-087-201-001

Alpaca BCMA over-expressed HEK293 cell were surface stained with Anti-Alpaca BCMA, AlpHcAbs® Rabbit IgG antibody (1:200) (blue), or Rabbit IgG Isotype Control(red).

A titer ELISA of different IgG or domain-Anti-Alpaca BCMA, AlpHcAbs® Rabbit IgG antibody

The plate was coated with different amounts of Antigen. 1:10000 dilution of Anti-Alpaca BCMA, AlpHcAbs® Rabbit IgG antibody was used as the first antibody,and Anti-Rabbit IgG(H+L), AlpHcAbs® Goat antibody(HRP)(025-402-005) was uesd as the detection antibody.