EN

Anti-Alpaca BCMA, AlpHcAbs® Rabbit IgG antibody(Biotin)

Anti-Alpaca BCMA, AlpHcAbs® Rabbit IgG antibody(Biotin)
Anti-Alpaca BCMA, AlpHcAbs® Rabbit IgG antibody(Biotin)

Details and Advantages

Code: 087-201-004

Size: 100ug / 1mg

Applications: Flow Cyt,ELISA

Specificity: Alpaca BCMA

Conjugate: Biotin

Advantages:

  • High lot-to-lot consistency

  • Increased sensitivity and higher affinity

  • Animal-free production

Product Detail

Product Overview

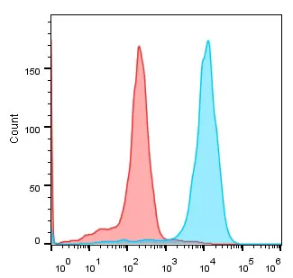
Anti-Alpaca BCMA, AlpHcAbs® Rabbit IgG antibody(Biotin) is designed for detecting alpaca BCMA specifically. Anti-Alpaca BCMA, AlpHcAbs® Rabbit IgG antibody(Biotin) is a monoclonal, recombinant, rabbit IgG antibody to alpaca BCMA coupled to Biotin. Based on flow cytometer and ELISA, Anti-Alpaca BCMA, AlpHcAbs® Rabbit IgG antibody(Biotin) detects the alpaca BCMA selectively, no reactivity with other proteins.


Product Information

Immunogen: Alpaca BCMA

Host: Rabbit
Isotype: Rabbit IgG
Conjugate: Biotin
Specificity: Alpaca BCMA
Cross-Reactivity: Highly selective for alpaca BCMA
Purity: Recombinant Expression and Affinity purified
Concentration: 1mg/ml
Formation: Liquid, 10mM PBS (pH 7.5), 0.05% sucrose, 0.1% trehalose, 0.01% proclin300, 50% Glycerol
Storage: Store at -20 °C, (Avoid freeze / thaw cycles)


Background:

The protein encoded by this gene is a member of the TNF-receptor superfamily. This receptor is preferentially expressed in mature B lymphocytes, and may be important for B cell development and autoimmune response.


Applications

ELISA: 1:5000 -1:20000
Flow Cyt: 1:200-1:1000

Dilution factors are presented in the form of a range because the optimal dilution is a function of many factors, such as antigen density, permeability, etc. The actual dilution used must be determined empirically.

FAQ

Citations

Consult

Contact

Telephone:

+86 138 8067 6215

Address:

Building 16, No.99 Haiwang Road, Wenjiang, Chengdu, China 611130